Skip to content

AliShug/numpy-pendulum

Folders and files

NameName
Last commit message
Last commit date

Latest commit

 

History

13 Commits
 
 
 
 
 
 
 
 
 
 

Repository files navigation

banner image

Pendulum Simulation

Here I've implemented a 3D multi-link, rigid-body pendulum simulation from the Newton-Euler equations of motion, using explicit Euler integration, rotational damping, and Baumgarte stabilization of the hinge constraints. 1-8 links are combined into a single matrix representing the linear system of motion and constraints, which is solved using Numpy's linalg.solve function. The link's 3D rotations are stored and manipulated using quaternions.

An optional ground collision plane is placed at y=0 - press 'p' to toggle this on and off. Pendulums with < 3 links are too short to hit this! (Add links by pressing '+')

Instructions

Requires:

  • Python (I use 3.5)
  • Numpy
  • Pyquaternion
  • PyOpenGL
  • PyOpenGL-accelerate
  • Matplotlib

Run: python sim.py [-t|--track]

Options:

  • -t/--track: Enable energy tracking

Controls:

  • 'r' : reset the simulation
  • 'SPACE' : toggle pause
  • 'p' : toggle ground plane
  • '+' : add a link - up to 8
  • '-' : remove a link - minimum 1
  • 's' : plot energy over time (requires tracking)
  • 'q/ESC' : quit

Plotting

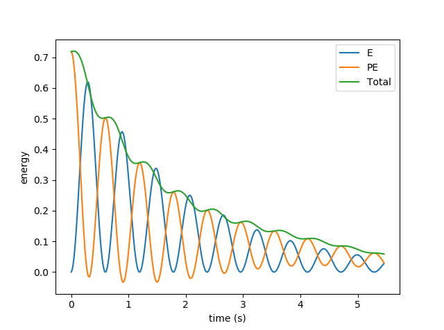
Pressing the 's' key during a tracked (--track command line option) simulation pops up a plot for the simulation's energy over time. This isn't interactive right now, but it gives an idea of how accurate the simulation is (not very!), and shows how kinetic and potential energy are traded off against one another.

Energy plot for fairly highly damped single-link pendulum:

energy plot

Energy plot for 5-link pendulum colliding with ground plane, which was then removed:

energy plot

Energy plot showing underdamped 8-link pendulum's energy accumulation (physically inaccurate):

energy plot

About

3D pendulum simulation from first principals

Topics

Resources

Stars

Watchers

Forks

Releases

No releases published

Packages

No packages published

Languages