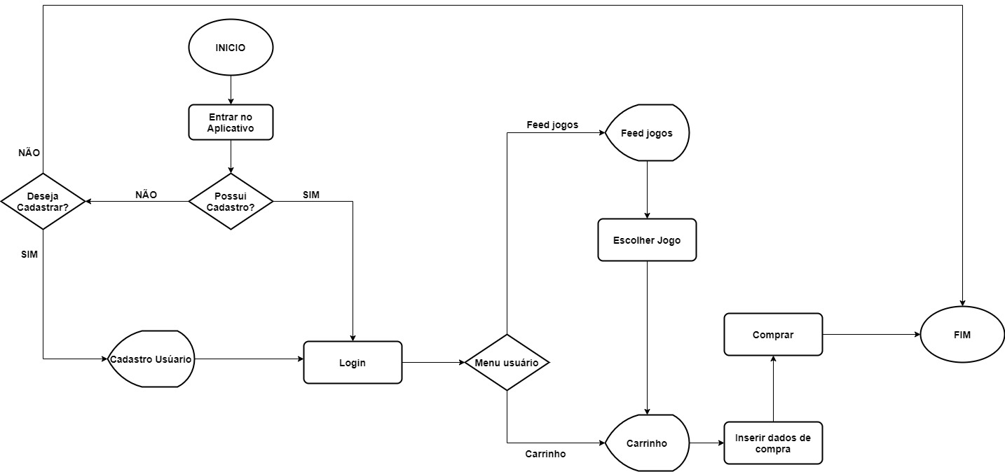
Projeto feito com a linguagem de programação JAVA, proposto pela Generation Brasil. Com o objetivo de simular uma plataforma online de venda de jogos. Sendo o publico alvo qualquer pessoa interessada em jogos de qualquer plataforma (PC, Playstation, Xbox).
- Interface interativa utilizando JOptionPane.
- Validação de Cadastro e Login
- Feed de Jogos
- Carrinho de Compras
- Método de Pagamento
- Java (Linguagem)
- Visual Studio Code (IDE)
- Drawio (Usado para criar o Fluxograma)
- Canva (Usado para criar Slides da apresentação)
- Git (Controle de Versão)
- Gabriel Mendes |
|
- Gustavo Sabino |
|
- Milton Viegas |
|
- Lucas Figueiredo |
|
- Isabella Marinho |
|
- Leonardo Imperatori |
|

