-
Notifications
You must be signed in to change notification settings - Fork 3
Front end Architecture
🚧 Under construction
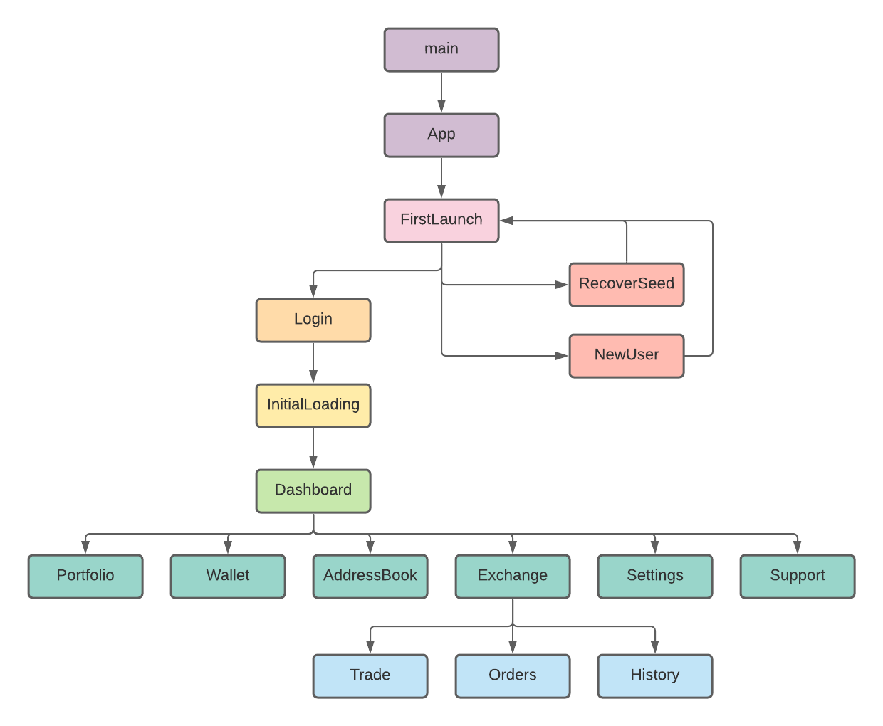
It's starting point of the application. It has the ApplicationWindow. Inside, we have App.
App has everything about the application in it. There is a StackLayout which decides which page will be shown.
This StackLayout switches between:
-
FirstLaunch- First page, can select a wallet toLogin, or go toNewUser/RecoverSeed -
NewUser- New wallet creation page -
RecoverSeed- Restore a wallet from an existing seed -
Login- Login to an existing wallet -
InitialLoading- Loading screen during the backend login is happening -
Dashboard- Rest of the application.
All these views are in the Screens folder.
This component has the rest of the application, other than the login and wallet creation parts. There is another StackLayout which decides which page will be shown.
This StackLayout switches between:
-
Portfolio- First page after login, shows the list of enabled coins -
Wallet- Has a specific page for every coin, with the list of enabled coins at side -
AddressBook- Has the list of contacts, with their coin specific addresses -
Exchange- Everything about trades, has 3 tabs:Trade,Orders,History -
Settings- Configurations, wallet deletion, logout stuff -
Support- Update information, FAQ section and links to the websites
This folder has the singleton components.
This component is the bridge between the front-end and back-end. Every other file can reach to the backend using API.app.something().
This component has all the helper and utility functions, logic related constants, file paths etc. Every other file can reach to these like General.image_path.
This component has all the colors and UI constants like text sizes, margins and spacing. Every other file can reach to these like Style.colorGreen.
This folder has many components in it. These are mostly the reusable components, for styling. Like DefaultTextField.qml is a modified TextField component which is stylized for the application, also has more features added. Same folder also has AddressField.qml, which is a modified DefaultTextField. These components can be used anywhere.
This folder has the components which are used in all pages. For example, NotificationsModal, which is a popup, can be opened at any page, from the sidebar. Currently, inside the app, first page tab is called Dashboard, which is confusing because it got renamed from Portfolio. So the file for that page is Portfolio.qml. The code-base Dashboard encapsulates all the pages: Portfolio, Wallet, Exchange, etc.
Exchange section has 3 tabs: Trade, Orders, History. There is a folder for each one of them. Exchange folder has the components which are used in those 3 pages. Page specific components are inside the page folders.
All these folders are the tabs in the application. The main file like Wallet.qml and things used in those pages are in those folders.
Sidebar is not a page, it's visible at all pages. Sidebar.qml and the sidebar components are inside.
